057期-薪傳與傳心—孝威國小「宜馨閣掌中劇團」藝術薪傳十七年
文/圖:陳保華(孝威國小教師)
思想起
中華文化傳承五千年,在這段悠久的歷史中,蘊生了多種的民間藝術,掌中藝術—布袋戲,是其中一種極為優美的藝術文化。布袋戲以十指操弄手掌大小的戲偶,透過手指間靈活的操弄,戲偶宛如生人般的展現出各式動作,結合生動的口白與動人的劇情,在戲台間緩緩敘說出各種人生百態的生命故事。七○年代在電視台中所颱起的一陣「史豔文與藏鏡人」風潮,曾經將布袋戲推向戲劇的最高峰,「轟動武林、驚動萬教」、「純陽掌」、「別人的失敗就是我南宮恨的快樂」的語言魅力更是無任何的廣告詞能擋。幾乎所有的學生,都曾為布袋戲中的角色與劇情神魂顛倒,為他們靈活的掌中技藝而喝采,不知有多少的學子,在他們的心中暗暗立下希望能一償操弄布袋戲戲偶的心願,布袋戲成為當時代的學子間最搶眼的風潮。
緣生
民國八十一年六月,教育部頒布了一項「積極推動民間藝術薪傳文化在學校扎根」的工作指示,指示當時候的宜蘭縣立文化中心應大力推展民間藝術的薪傳工作,緣於此,即將接任孝威國小的康豐裕校長在文化中心林德福主任的牽線下,成為宜蘭縣第一所布袋戲薪傳的學校,也為孝威國小、布袋戲與鍾任壁老師結下一份難得的師徒情緣。
當年九月,在文化中心積極主導與學校的縝密籌劃下,成立了孝威『宜馨閣掌中劇團』。孝威國小這個劇團是鍾任壁老師第一個長期傳授掌中技藝的國小兒童劇團,因為這種機緣,使學校在承接布袋戲薪傳的工作上倍感壓力,深怕壞了潮州戲調「興閣派」的名聲。從八十一年九月計畫辦理開始,從學員的挑選,戲偶的選購,舞臺、布幕、音響的組合搭配上都用盡心力,希望能在最短的時間內,使劇團進入最佳的狀況。
在週三下午或週六上午由鍾老師指導學習之後,接下來的就是辛勤的練習與排演「西遊記」的戲齣,學校協助指導的陳老師利用每日中午午休時間,指導學生進行練習。從出臺、入臺、開步、跑步等基本動作,到翻滾、凌空騰躍、武戲的戲偶對打,學員都花費了相當多的時間苦練,更有學員為達到老師要求標準,主動要求洽借布偶回家練習,在這些辛苦的學習生活點滴中,終於有了一些演出的成績,這些辛苦的成績都將逐漸式微的民俗藝術掌中戲,予以重新定位,重拾往日的風采,而戲碼中生動活潑的對話,寓教於樂的演出表演方式,更為國小的教育走出新的方向。
康豐裕校長認為成立兒童布袋戲團,是一項為傳統戲劇藝術「播種」的工作,他希望孩子之間,互相指導、影響,雖然只是學校中幾位中堅學員的參與,但是他希望能吸引更多的小朋友來關心、來了解,如同水面漣漪一般的,一圈一圈的擴散出去。同時他也希望在布袋戲紮根之後,能夠從傳統內容,推展到更多的素材上,融入到生活與倫理、道德教育以及環境保護的範疇中,使活潑化的教學方式,改變學生的生活氣質。他為布袋戲團取名為孝威「宜馨閣掌中劇團」,一方面以「宜」字,代表了宜蘭在地的訊息,也蘊含了「時機合宜、宜興宜昌」的涵義。「馨」為鍾任壁老師新興閣掌中劇團中「興」的同音字,象徵薪火相傳;另一方面則代表傳統藝術的馨香氣息,如溫婉的香味,綿遠流長。「閣」字,則是師承「新興閣」的含意。「宜馨閣」,不僅蘊含著傳承的歷史沿革,更與「宜馨」-「宜興」的暗喻字彙緊緊相連,為日後的偶戲發展奠定了堅實的基礎。
◎「智破火雲洞」:
「三藏聽讒至遭難,觀音座前渡紅孩。」
◎「扇定火燄山」:
「百里方圓燄遮空,寶扇定火收魔王。」
◎「笑擒七蜘蛛」:
「蜘蛛作怪險遇難,悟空顯威災邪除。」
◎「收服金鯉魚」:
「海中魚族盡作怪,魚籃觀音收金鯉。」
◎「三打白骨精」:
「白骨幻化取經途,收妖擒魔功一樁。」
五部故事。嘗試在古典的戲劇中賦予新的生命力,並詮釋出另一番的新意。
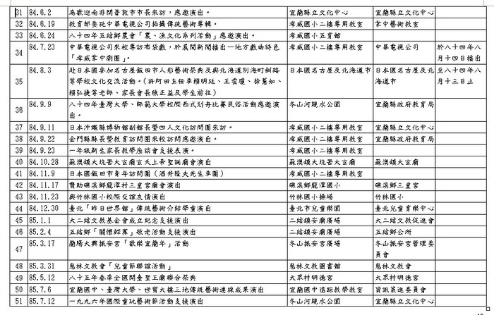
在數次的演出印象中,最讓人深刻難忘的是八十二年六月、八十四年六月、八十五年十月,連續三年受到宜蘭縣政府的邀請,以精湛的演出來歡迎南非開普敦市市長來訪,在此除了表示學校的掌中藝術受到縣政府的肯定外,同時也看見南非開普市市長白人市長、黑人市長的政治生態演變。八十二年十月美國堪薩斯州黎霧市市長組團來訪及八十三年一月法國藝術大師彼得.舒曼先生來訪兩場的演出,則是分別來自宜蘭市公所及宜蘭縣立文化中心的肯定,在這裡我們深切感受到外國貴賓及藝術大師對於中國傳統藝術的尊敬與讚賞,同時他們對於學生在傳承藝術上能有這樣的表現也是頻頻翹指誇讚,盛讚教育的扎實與豐富。八十五年十月我們遠赴臺北兒童育樂中心的「昨日世界館」演出,日本NHK電視台蒞台專訪鍾任壁老師及孝威宜馨閣掌中劇團,專訪放映期間,日本全國各地得以藉此認識到台灣傳統藝術文化的深度扎根與開花結果。
八十三年四月二十日,日本北海道別海町教育長宮田利式先生率同其課長、日本人形劇座大師山形文雄先生等來訪,觀察學校的教育實況與本地風土人情,為兩國即將進行的文化交流演出鋪路。孝威宜馨閣掌中劇訪問團一行十五人,於八十四年八月三日至十三日正式赴日本國參加名古屋長野縣飯田市人形藝術祭典及與北海道野付郡別海町等各學校進行青少年文化交流訪問活動。八月四日至六日在長野縣飯田市參加當地的人形藝術祭典與演出,並在蘋果祭祭典中,和各國的藝術團體互相交流與觀摩,交流期間不僅展現中國掌中的藝術,也將學校推展扯鈴與中國結的藝術和日本友人交流。八月六日至十三日則轉往北海道野付郡別海町進行青少年文化交流體驗,除了以掌中戲、扯鈴與中國結與當地的中西別小學進行傳統藝術交流外,也徹底去感受廣大土地所自然激發出來的豪邁風情,並與當地有名的酪農事業及藝術太鼓進行生活體驗交流,成果非常的豐碩。八十五年七月二十九日至八月四日,日本北海道野付郡別海町青少年文化交流訪問團二十人來訪,學校、孝威家長會、孝威國小文教基金會及愛心媽媽志工隊共同熱情的招待,期間雖然遇見颱風過境宜蘭,但是各招待家庭的熱情款待,沖淡了颱風所造成的行程刪改的遺憾,並讓日本友人留下深刻的印象。
思變
時代的劇烈演進,不僅加速了新型產品產生的速度,也讓物品的生命週期愈加縮短,在什麼都求快的感覺間,表演時間從早期的一個半小時至一小時,逐漸被要求縮短為四十分鐘,甚至是半小時,有的甚至只是為了扮演串場的角色,只有不到二十分鐘的表演時間。在這種時間被壓縮的壓力下,較長劇目的全齣西遊記故事,已不能符應邀請單位的需求,而較長的表演時間,也因為現代民眾走馬看花式的參與文化活動,而無法吸引住眾人的目光。「變」,成為布袋戲團重要的工作,也只有求取新的變化才能有變身的可能。
新校長新作風,孝威國小宜馨閣掌中劇團傳棒至游紫極校長手上時,他認為布袋戲應該可以有更多的元素加入。在校內指導老師與鍾任壁大師與鍾任樑老師的溝通協調下,學生們開始學習「小單元」的戲劇片段。以小旦走台步來展現女性嬌柔的一面,並進而以「梳髮」、「開傘」等較高難度的動作,勾引住眾人驚嘆的目光。以布偶呈現逗趣的「舞龍」、「舞獅」的表演。老公公抽菸、吞雲吐霧的效果表演,既能展現精巧的手藝,又能藉著老公公的經驗勸導青少年別抽菸,免得引來老來身體變差的後遺症。小童雜耍頂甕、轉碗的表演的表演單元,更是屬於高難度的動作,每每令觀眾驚嘆連連,掌聲不絕。另外更加上懸絲偶的小獅子,以優雅的步調及傳神的動作,逗引出孩童們眷戀的神情,不捨離去。這些型態上面的改變及技巧上的加入,都令民眾在初步目睹時驚呼連連,掌聲久久不歇。這種結合介紹布袋戲生旦淨末丑雜等角色,以及搭配縮短型的西遊記戲齣,成為這一段時期最常表現的表演方式,這樣的表演方式迥異於之前以整齣西遊記劇目表現完整故事的模式,雖然少了故事的完整性,但卻也出現了另一種戲劇演出的可看性與活潑性,也讓欣賞時間不長的孩子們能夠立即認識到傳統布袋戲多元的菁華與魅力。
由於傳承的接續性,學區附近的五結國中曾在民國八十三年九月成立布袋戲團,並且定名為「蘭馨閣掌中劇團」,希望將孝威國小布袋戲學生的傳承技藝延續,繼而更加發揚光大。然而學生在國中階段面臨了課業及升學的雙層壓力,並有部份學生家長的反對,致使傳承效益不佳,因此在八十七年九月正式結束薪傳,並將所有布偶及設備移轉至孝威國小。
宜蘭縣政府有鑑於孝威國小薪傳的成果輝煌,特別在八十八年三月撥出經費補助學校成立「孝威國小布袋戲教育展覽館」,除了將樓下的教室重新裝潢整理外,並規劃「火雲洞」、「火燄山」、「七蜘蛛」、「金鯉魚」、「三打白骨精」等五個西遊記戲齣及「扮仙戲齣」的布偶展示專櫃,另外更特別結合寫實造景藝術,塑造了「封神榜之青龍關」、「水滸傳之武松打虎」、「西遊記之水濂洞」、「西遊記之盤絲洞」四個主題專櫃,積極呈現布袋戲偶在演出之餘的展覽特色,為布袋戲動態的演出與靜態的展覽重新定位,這種布袋戲教育展覽館是宜蘭縣成立的第一所。
這個重大的改變,終於讓布袋戲有了專屬的家,不用再如候鳥般的四處遷移,同時也被宜蘭縣博物館家族協會列歸入「校園博物館」的一員。「家」的認同感更讓學生們懂得感恩與惜福。
八十七年年初,北海道野付郡別海町本已預定再度邀請學校宜馨閣掌中劇團前往進行文化交流訪問,但因台灣爆發豬隻口蹄疫疫情,災情嚴重,日方深怕影響其生計重點的酪農業而作罷,與別海町的文化交流至此劃下終點。
八十八年八月四日至九日,孝威國小宜馨閣掌中劇團再度受到日本名古屋長野縣飯田市邀請,前往該市進行人形劇藝術交流,在當地的千代小學與浜井場小學,以扯鈴、中國結與掌中戲和當地學生、民眾進行表演與教學,並在蘋果祭典中受到各團隊的歡呼、握手與擁抱,日本電視公司並且全程錄影,輯成專輯後分送全國各學校,作為文化交流的推展模式。
八十八年九月二十一日台灣發生規模七點三的「集集大地震」,中部災區受創嚴重,並造成兩千多人死亡。日本名古屋飯田市浜井場小學校獲知此一消息後,發動全校樂捐,共濟助新台幣五萬九千四百二十四元整,及許多慰問信函、剪報等,請台北駐日經濟文化代表處代轉,古道熱腸的行徑讓全校師生同感溫馨與感謝。名古屋長野縣飯田市的青年會一行七人,並於八十八年十一月十九、二十日專程來訪,一方面關心孝威國小的受損狀況,一方面也帶來當地學生的美術作品,將和孝威國小的學生藝術創作進行交換,提昇兩國實質文化交流的層面,為締結姊妹學校奠定了實質的基礎。
九十一年接任校務的許素貞校長,以女性溫柔的心推動著偶戲發展,擅長「閱讀」及「輔導」雙重教育技能的她,特別重視與社區及社福團體的互動,她認為走出校園,進入社會,貢獻布袋戲團的一點社會責任,對於小朋友的身心發展都有很大的助益。在她手上促成了與蘭陽智能發展中心的院生、重陽節前夕孝威老人會的老人們、二結王公廟文化節活動等的演出,透過與院生與老人們的接觸,學生體會到自己原來是多麼的幸福。因為學生的貼心,因為孩子們的熱情,這些表演活動得到非常多的迴響,也實現了宜蘭縣政府推動傳統藝術薪傳「取之於社會,回饋於社會」的目的。
創意
生命的緣起總是機緣使然,途中所遇的挑戰點則是命運給予了機會,是其該轉彎之處。
九十四年八月剛上任的林機勝校長就接到宜蘭縣政府教育局的指示,要求學校布袋戲應積極轉型走出傳統的戲齣範疇,朝向創意的偶戲方式發展。當年十一月宜蘭縣政府秉持著鼓勵藝術教育創作與創新、提升學生藝術與人文的統整能力的原則,辦理了第一屆的創意偶戲比賽,推廣學校以創意偶戲來教學,比賽過程強調劇本、台詞、配樂、戲偶、背景及道具等皆需由參賽團隊自行創作,不得抄襲。這一年,我們將所有小單元的橋段加上夜市賣藥的台詞,綴連上四句聯的台灣名產介紹,成為「新西遊記-台灣篇」故事的主要內容。然而這一部分卻因為未脫離傳統的範疇,只得到優等的成績,成績特優出線的是以毛襪為自製偶劇的故事奪得,多層次的戲台設計,亮麗的顏色都受到評審的青睞。
九十五年的創意偶戲比賽,我們改以本土的宜蘭在地故事「噶瑪蘭公主」為故事主軸,陳述噶瑪蘭公主與烏龜將軍間的愛情故事,並且將孫悟空到龍宮向龍王洽借海底沉鐵當武器的故事搭上連結。烏龜將軍戰敗,龍王大加怪罪,將烏龜將軍變成一座龜山島,遠棄於海洋上。噶瑪蘭公主由於思念過深,不久也跟著過世,龍王將其化身為蘭陽溪,以資紀念,兩人得以隔海遙遙相對思念。布景改以換景模式呈現時空的變化,最後並加上噴火特效,展現不同的創意。但是在評審的眼中,這樣的故事與表現方式還是背負了過重的傳統包袱,未達創意的標的。
從傳統走向創意需要一段摸索的過程,在一所傳承掌中戲劇十幾年的學校裡,連續的落敗,不僅無法向他人交代學校藝術傳承到底具有何種的價值與意義,更重要的是受到許多異樣眼光的看待。兩年的比賽下來,讓我們充滿了壓力。如何走出傳統以新的方式詮釋創意,並且還能保留住傳統的藝術特色成為我們最主要思考的主軸。機緣來自於不斷的尋找與探觸,機會則出現於我們持續不願放棄的過程中。我們決定跳脫傳統的戲偶,改以西洋的白雪公主、小矮人與巫婆為故事主角,將中國傳統的精細動作融入到西洋的偶角中。我們設計了一位甘草角色大嘴鳥縱貫全場,他原本是巫婆的手下,一次偷偷使用魔鏡的過程中因為長得太醜而使魔鏡被嚇破,楞住的大嘴鳥被巫婆狠狠修理了一頓,落荒而逃的大嘴鳥只好改邪歸正。小矮人們接受了大嘴鳥的幫助與巫婆互相鬥法,雙方利用不同法力的鬥法營造了許多緊張的故事張力,最後小矮人們終於擊敗巫婆,順利救回被抓的白雪公主。
故事內容變了,整場戲劇的場景也變了,我們委請學校張芳嫺老師以卡通漫畫式的手法來進行布幕設計,她以搶眼的天空藍為底,加上森林及古堡去表現故事的場景,四周並以蝴蝶小鳥飛翔搭襯,全新搶眼的設計令評審眼睛為之一亮。大嘴鳥詢問魔鏡到底他是不是最世界最漂亮的大嘴鳥時造成魔鏡突然破裂的有趣片段,引來一陣驚奇的笑聲。劇終前巫婆落敗逃走,被大嘴鳥以雄風飛彈追擊爆炸墜落,繼而又乘坐直升機逃走的一幕,徹底打破傳統的束縛,將爆破、特技及戲劇創意全部融合,這些特點的完整融貫呈現,終於在九十六年十二月一雪前恥拿到代表宜蘭縣參加全國偶戲比賽的代表權。在九十七年三月新竹縣立體育館的全國創意偶戲比賽中,我們以「巫婆落難記」參賽,以最完美的表現拿到全國特優第一名的成績。
九十七年十二月第四屆的宜蘭縣創意偶戲比賽,我們延續了巫婆與白雪公主與小矮人的森林對立,編製了更有趣、更俏皮的「巫婆落難記PARTⅡ」參加比賽,演出時台下觀眾笑聲不斷,驚讚連連,均以此為今年最有創意的偶戲。但最後評審出爐,只得到優等,全場訝然。些微差距的落敗,無緣晉級全國的比賽。莫名原因的落敗再次打擊團隊的信心,雖然之後在鄉土才藝競賽中拿回特優第一的肯定,但已無濟於事。或許只能告訴自己,明年還要再強些,以更無懈可擊的演出重新取得全國偶戲比賽的入場門票。
痛定思痛的徹底反思,終於讓我們從幾乎被擊垮的信心中重新站了起來;拋卻既有思考模式的再出發,讓我們找到新的方向;在創意中融入傳統藝術精髓的堅持,使得戲劇更具逗趣效果及可看性,這是創意偶戲給予學校戲團最大的衝擊與收穫。比賽成功的背後總有幾雙默默為戲團付出的雙手,鍾任樑老師的創意點子及技術指導,使想法轉變成可行可演的劇碼;葉巧玉師母的巧手,讓道具活靈活現,呈現出最佳的戲劇效果;學校張芳嫺老師為背景布幕的巧手彩妝,更是將創意推向頂峰的代表作。
因為比賽,學生們第一次嘗試自己演自己說口白的磨練;因為比賽,音樂進入中西音樂合配的聯合國世界;因為比賽,我們嘗試製作了許多創意的道具,讓表演更為生動;因為創意偶戲比賽,我們走出了傳統偶戲世界,開始接觸全新的戲劇表演方式,嘗試了我們一直都不敢做的變動。
衡與實
所有的改變,都因為偶戲比賽的出現而引起。「變」,是一種福氣,但,也是一種悲哀;是得,也是失。當我們竭盡全力推向創意偶戲之後,傳統偶戲裡的細膩動作與扎實動作基礎卻漸漸被疏忽。站在勝利、第一名的頂峰處,也讓我們發現在獲得冠軍後的一些遺落,遺落的是我們曾經非常自豪的偶戲的細膩動作。既然是傳承傳統藝術的學校,堅守傳統偶戲藝術的菁華是我們責無旁貸的責任,若是失去藝術的傳承,再多的第一名對我們而言都只能說是失敗的。如何在兼顧「傳統」與「創新」間保持平衡,如何在「守成」與「變化」間務實的存在,是接下來我們得仔細思考,好好面對的問題。
執著與不悔
十七年的布袋戲社團它所代表的教育價值是什麼呢?我想,「培養耐煩勞的本領」、「玩的要開心」、「堅持給大家看到最好的」是我們的三大目標。學生從三、四年級進來社團學布袋戲,得先從最基本的基本動作學起,經過半年以上的基礎訓練,大約到五年級時開始進入排戲的階段,最成熟的表演技巧是在六年級時出現的,因為已經累積了許多的技巧及經驗,在這個階段他們就能非常大方的面對群眾,並且得到觀眾們如雷的掌聲。學布袋戲是需要經過一步驟一步驟的辛苦練習,更是需要比別人更耐煩、更耐操的排練。目的,其實只有一個,因為要呈現的是我們最好的表演。就算我們表演過再多場、我們已經非常純熟了,但是觀眾永遠都是最新的,他們都是第一次面對我們的表演,也期待看到我們最優質的演出。因此我們能給的就是我們最好的準備及不斷的反覆練習。學習偶戲跟讀書是一樣的,沒有下好基本功,永遠無法成為台上最優的表演者,誰用的心血最多,誰就擁有了更寬廣的表演舞台。值得一提的是,學生從剛進入布袋戲團到六年級要畢業時,都能漸漸顯露出不同的氣質變化,猶如從溫室中被移往曠野裡,經過四季的一番磨練,就能在原野中自然的爭艷。學生從學習中學到許多的益處,原本急躁的個性,因為要精準的表演而緩下性子;因為口白的訓練,而開啟了他的膽識與台風;原是沉默孤僻的,因為多了互動與團隊的默契演練而活潑起來。
然而幾年觀察下來,最近的現象讓我們擔心,發現到學生越來越不耐煩,越來越只想得到輕鬆而得的東西,能夠下定決心扎實練習的學生逐年在遺失,這是教育的隱憂,也是這一個世代教育工作者及為人父母親得要注意思考的。最近幾年也發現,家長對於傳統技藝的認知態度也在改變中,他們認為只要讀書功課好就可以,其餘的就是上些才藝班,或是培養英文的能力,達成這些目標就可以了。但是家長疏忽掉,能夠耐住性子好好培養一種技藝,才是學生們生活品格最重要的培養。耐性的培養、對理想的堅持及對傳統藝術之美的珍惜與理解,是孩子們在國小階段非常需要學習的。保存傳統技藝也是為保存一個非常優良的學習傳統──培養耐性、積極踏實、勇於展現自我。
感謝
孝威沒有遇見康豐裕校長,孝威將無緣與布袋戲、鍾任壁、鍾任樑老師結下一生的師生情緣;孝威沒有游紫極校長,宜馨閣掌中劇團將不會有家的歸屬感,也不會有逗趣的小單元劇發展;孝威沒有許素貞校長,遺失的將是一份溫柔、貼近社福團體的心;孝威少了林機勝校長,遺失的將是全國創意偶戲比賽積極求勝的決心。感謝學校的賴明廷老師,因為從有布袋戲團至今,都是有他開車載送道具,也因此布袋戲團得以前往世界各處表演──在台灣各地、在日本,這種兩肋插刀的俠客情誼是戲團發展的重要功臣,沒有他在背後的相挺,我們終究跨不出步伐。賴老師過世後,孝威國小家長會游進芳會長及郭邵煌副會長接續相挺,長期義助載送,是我們最需要感謝的恩人。感謝許多長期以來協助載送學生表演的老師,許阿田主任、李金泉老師、吳枝坤主任、周菊芬主任、謝嘉發主任、李文芳主任、周益晉主任、張東正老師、劉若蘭小姐、蔡俊芳小姐長期以來義務接送學生於各地表演,沒有他們我們將如無足之人,無以行遠。
前後任的校長影響了孝威宜馨閣掌中劇團的走向,因為領舵者的判斷與決定,因為領舵者對於布袋戲的厚愛,使得布袋戲團得以一路行來,堅持至今。感謝鍾任壁、鍾任樑老師的一路相陪,因為他們對掌中藝術的堅持,孩子們學會了有膽識、肯獨立、勇於關懷別人、願與眾人密切合作的生活品格;因為他們的奉獻與付出,使孝威的孩子們有了與別人不一樣的童年-布袋戲──那是我童年階段未能實現的夢。
