072期-生態工作假期—宜蘭人與濕地的故事
文/圖:賴擁憲(頭城國小教師)
假日竟花錢去工作??有沒有看錯呢??
宜蘭位於台灣的東北角,長年飽受颱風及東北季風的影響,年雨量豐沛,因此有俗諺「竹風蘭雨」之稱,一年約有200天的雨天,而造就了豐富的濕地環境,大小湖泊就有60多處,數量之多,可說是全台之冠。因此,濕地可說是宜蘭重要的自然資源與一大特色,與其相依相存的水中生物更可說是豐富與多樣性的生態重要指標。
然而,隨著經濟發展與人為開發的緣故,土地的利用所需越來越多,廢棄或不起眼的沼澤、廢棄魚塭、水田等濕地環境,即面臨被填埋與重劃的命運。而我國對於濕地的保育工作,礙於原有相關法令不夠嚴謹,如何使濕地環境等自然資源的管理及保育更具有成效,落實全民參與環境保育的課題顯得更加重要。
「生態工作假期」(Eco-Working Holiday) , 也許是一個不錯的選擇!!
生態工作假期
「工作假期」(Working Holiday)一詞,從字義上來看,「工作」和「假期」是互相矛盾的名詞,怎麼可以合起來談呢?看似一個工作,但其實是在渡假,又有人稱為「打工度假」。這是在1920年一次世界大戰後由歐洲地區的青年組成重建工作服務隊,利用假日協助戰後村莊重建工作而興起,之後,逐漸形成一股假期勞動風潮。
1960年以後,在英國的「國民信託組織」更進一步發展成類似夏令營的工作假期活動,地點多選在農場、森林、山區等自然環境中舉行,參加的人,來到營隊不只是玩樂或是欣賞大自然而已,還要從事種樹、淨山、復育植被、建立生態池等勞動工作。以自然環境為勞動服務的對象,藉由在大自然實地的工作與生活,融入當地自然與人文環境,體驗自然生活,學習人與自然和諧共處之道,同時為自然環境付出一份心力。而這樣的活動已經在世界各國推行多年,像是法國、美國、澳洲、日本、韓國……,全世界已有80多個國家,舉辦了2000個以上的工作假期活動。
根據研究發現,參與工作假期者,在動機方面是因人而異的,大致可彚整成十大項:1、好奇、有趣;2、尋求知識、技能;3、遠離日常生活;4、增進人際關係;5、服務提供;6、自我實現;7、體驗不同的生活文化;8、活動主題的獨特性;9、獲取經濟效益;10、活動環境的吸引力。(翁玲玉,2008)
對個人而言,若能夠在休假時工作,在工作中休假,獲得身心方面的舒展,不僅服務自然,服務社會,也同時服務自己,這就是工作假期的基本理念。
國內則是最近幾年引進新型態的休閒活動概念。最早是由台灣環境資訊協會(TEIA)於2000年陸續派員參與日本舉辦之工作假期,並將此概念引入台灣,號召國內外志工,以「生態保育」為主題,開始屬於台灣的生態工作假期(Eco-Working Holiday,簡稱Eco-WH)。2004年,TEIA與台灣拜耳(Bayer)在台東舉辦台灣首次Eco-WH之「利嘉林道生態池建置」活動,試圖為保護環境的使命多盡一份心力,開啟了以環境議題為主題的志工服務與國際交流。2005年,Eco-WH主題定為「植物種源保存計畫」,地點選擇在陽明山國家公園的雍來廢礦場內,除參與國家公園管理處長期以來對此地的規劃建設及種源保存工作外,並期盼 Eco-WH 能延續環境保育的觀念,藉由活動使得此地更附有價值及生命力。(夏道緣,2007;生態工作假期網站,2008)
簡單的說,生態工作假期是一種自費的休閒旅遊,參加者自發性透過學習課程與勞動服務等活動方式,從實作中學習技藝,嘗試對自然環境有所助益,以獲得自我身心放鬆及志願服務價值的肯定等目的,它具有四點特性:
(一)活動時間發生在假日。
(二)參加者自願性參加,且需要付費。
(三)工作與觀光結合。
(四)從事有益於當地的勞動工作,且達到休閒的目的。
國外生態工作假期案例
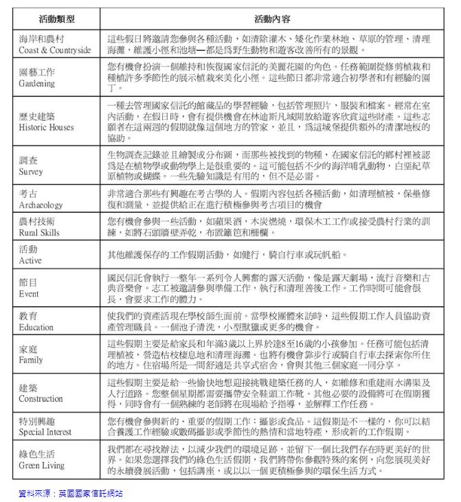
1967年代以後,英國的國民信託組織開始以「營隊」的型態招募隊員,成立工作假期服務隊,先後一共展開13種各種類型的工作假期(如附件表1),以勞動方式來選擇參與的度假類型,費用從45英磅~150英磅不等,價格視選擇的型態而定,多以環境保育的勞動為主。
表1 英國國民信託組織工作假期型態:請查看附件
國內生態工作假期案例
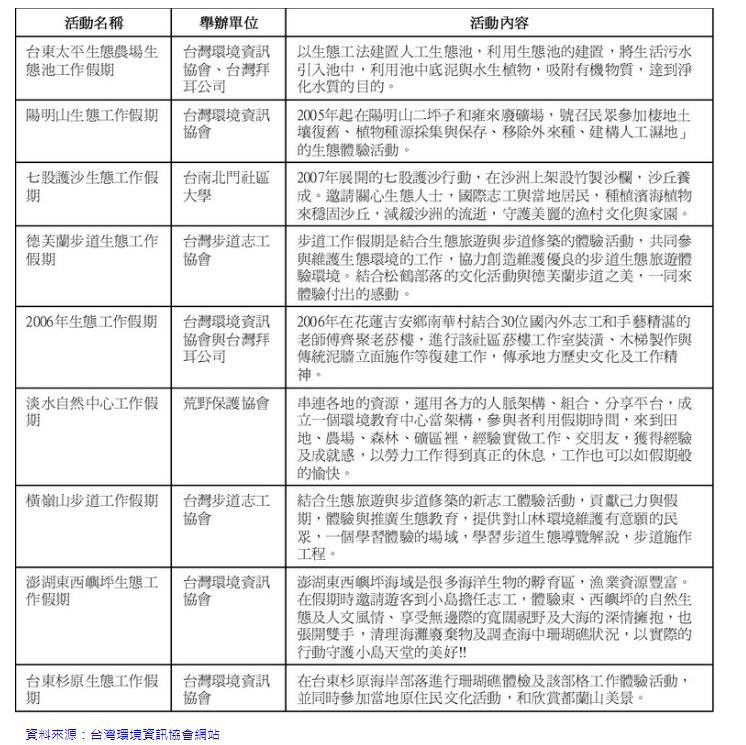
國內近年來,也在台灣環境資訊協會與台灣拜耳公司合作下,於2004年開始了國內的生態工作假期活動。接著,國內其他一些環保團體或自然中心也開始引用這個新的活動名稱開辦其類似的生態工作假期活動,其中亦包含台南縣北門社區大學與宜蘭縣的宜蘭(羅東)社區大學,本文將2004年起到最近兩年在台灣舉辦的生態工作假期的部分案例整理如附件表2:
表2 國內生態工作假期活動案例:請查看附件
生態工作假期在宜蘭
在宜蘭,有一位長期持續關心濕地生態環境者,邱錦和老師,帶領宜蘭暨羅東社區大學蘭陽濕地生態社的學員走遍蘭陽地區大小濕地環境,以「生態工作假期」的活動型態,招募許多學員,利用假日時間上課,希望引導學員深入觀察宜蘭原生本土水生植物,並實際操作水生植物復育,進而協助國中、國小人工濕地營造與社區公共空間生態池管理維護 ,可說是宜蘭在地濕地生態復育積極行動之濫觴,更是一段人與濕地和諧相處的過程,值得我們進一步了解。
參考文獻
- National Trust(英國國民信託組織網站)。上網檢視日期:2010年5月9日。網址:http://www.nationaltrust.org.uk/main/w-index.htm
- 台灣環境資訊協會。生態工作假期專欄。上網檢視日期:2010年3月9日。網址:http://e-info.org.tw/node/2417
- 夏道緣(2007)。從「無聽過」到「好特別」─ecoWH 四年本記。上網檢視日期:2010年3月9日。網址:http://e-info.org.tw/node/23228。
- 翁玲玉(2008)。大學生之人格特質、工作假期認知與投入意願相關之研究,未出版,大葉大學休閒事業管理學系碩士在職專班碩士論文,彰化縣。
- 羅東社區大學(2010)。九十八年下學期成果報告書。宜蘭:羅東社區大學。
- 張瑋琦,張高傑(2006)。勞動假期、綠色休閒農村主題性的休閒資源創造,第三屆「休閒、文化與綠色資源論壇」─思想、理論與政策研討會論文集(pp. G1~1-G1~15),台北:國立台灣大學農業推廣學系。
- 賴擁憲(2010)。濕地生態工作假期的實踐—以宜蘭水生植物復育班為例。國立東華大學生態與環境教育研究所碩士論文。花蓮縣。
