153期-宜蘭興自造-中興紙廠的建廠歷史(三)
宜蘭縣政府文化局,2018,《中興紙廠⋅宜蘭興自造-歷史建築群⋅紙業風貌一年期(107)調查研究成果報告書》
「臺灣興業株式會社」之設立與製紙
「臺灣興業」與「臺灣紙業」的合併
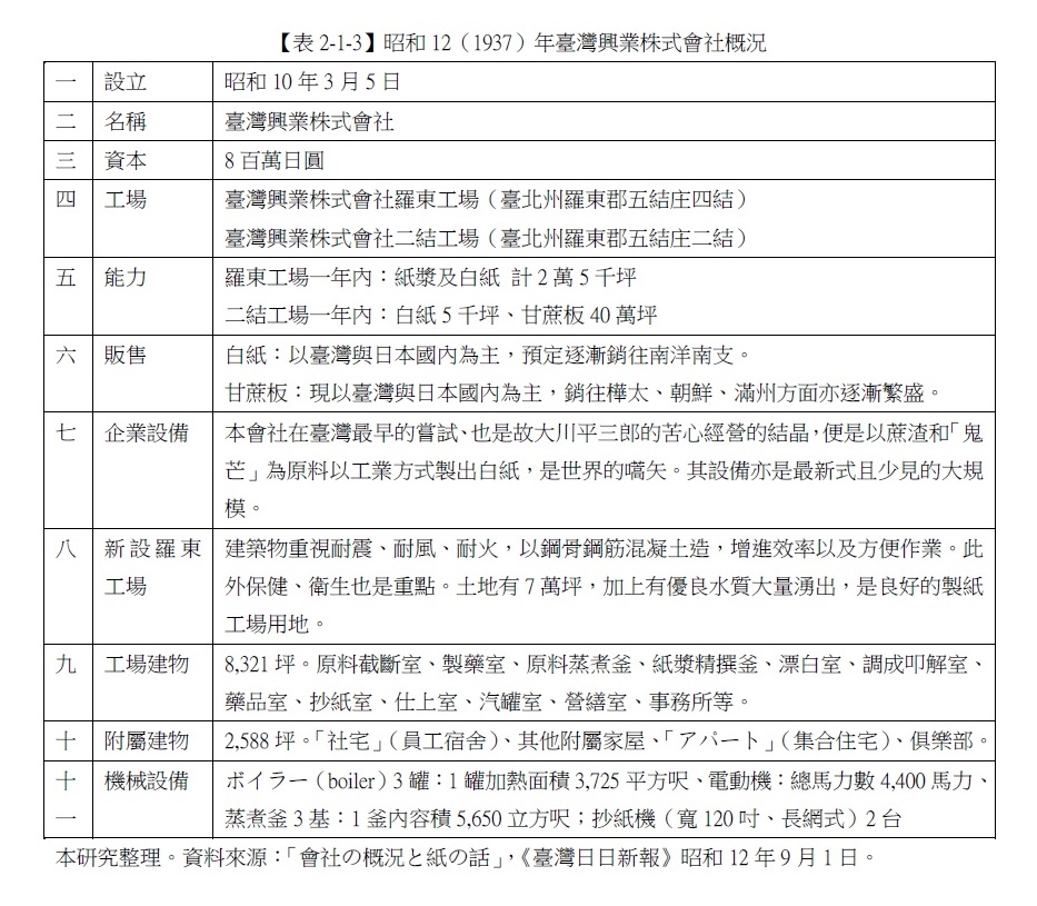
昭和11(1936)年8月5日上午10點,在東京丸之內俱樂部分別召開了「臺灣興業」與「臺灣紙業」的董監事會議。會議決議兩會社進行合併,並於8月中由各會社召開臨時總會決定正式合併。「臺灣紙業」預計併入「臺灣興業」,合併
後的「臺灣興業」資本額將達8 百萬日圓,自當年12月1日生效。合併後新會社的董監事與管理階層不會有太多變動。[1]
宜蘭線鐵道增設中里車站
另一方面,「臺灣興業」羅東工場位於宜蘭線鐵道的二結車站與羅東車站之間的四結地區,因為工場規模龐大、加上接近完工,考量工場運作後,送到基隆或臺北的貨物一年內將可能達到數百萬噸,同時未來附近人口可能增加至一萬多人;因此鐵道部也同意在工場附近增設新的車站來辦理貨運與客運,以方便地方人士的進出。昭和11(1936)年3月,花費數千日圓興建新站,至8月完工。四結車站的站名命名為「中里驛」,是採用「臺灣興業」會長大川平三郎出生地之地名─中里(當時的地名為東京灣野川區中里)而來。鐵道部決定該站先暫時辦理貨運,至宜蘭線鐵道客車在10月1日通車後,再兼辦客運。[2]
二結工場「蒸煮釜」爆炸與改造
昭和11(1936)年8月24日二結工場發生「蒸煮釜」爆炸事件,依據《臺灣日日新報》記載,此次意外造成11名員工死亡。8月25日晚上會社舉行公祭,大川專務、原田支配人、荻原工場長、伊藤四結新工場長等幹部,徹夜進行討論處理善後的方式。決定
(一)將由東京的松本社長及顧問大川平三郎對死者提出鄭重的處理方式。
(二)將損失控制在約20 萬日圓左右。
(三)工場的建物及機械設備將依先前已計畫的改造案大綱進行修復。
針對第三點,工場長提到該工場之「蒸煮釜」共有6 個,這次爆炸者為第一號,而第二號與第三號兩個「蒸煮釜」與第一號同型,均為「蔗渣工業試驗所」時使用的舊機器,決定全數廢棄再造新「蒸煮釜」。此外,操作方法亦須進行徹底的改革,預定在1、2 個月內完成。[3]
其後,昭和13(1938)年興建「殉職碑」,紀念此次殉職員工,如下照片所示。
殉職碑內文如下:
右之者昭和十一年八月廿四日午後二時四十五分當工場第一號蒸解釜爆破為メ殉職ス茲二碑ヲ建立シ以テ英靈ヲ弔フ 昭和十三年八月廿四日 建立
罹難者姓名如下所示,順序依殉職碑上之記錄:
北海道角志郡乙部村五十嵐哲郎(廿三歲)、福島縣双葉郡熊町村遠藤龜次郎(廿三歲)、鹿兒島縣大島郡古仁屋町沖三二(廿六歲)、熊本縣天草郡教良木河內村中川父四郎(廿八歲)、鹿兒島縣熊毛郡西之表町八板廣美(廿四歲)、熊本縣鹿本郡石田四郎(廿三歲)、東京市足立區千住東町三宅大郎(十八歲)、宜蘭郡宜蘭街乾門陳金波(廿十歲)、宜蘭郡員山庄外員山楊鈞培(卅十二歲)、宜蘭郡宜蘭街乾門張樹枝(卅二歲)、宜蘭郡宜蘭街乾門陳錦旺(十九歲)、羅東郡五結庄二結方清仁(十八歲)、羅東郡五結庄下三結盧盛時(二十歲)
大川平三郎過世
事件發生後三個月,大川平三郎在昭和11(1936)年12月30日於自宅中因病過世,享年76歲。[4]
羅東工場完工
之後,昭和12(1937)年耗資4百萬日圓的「臺灣興業」羅東工場在3 月時完成十分之九。其中,製造製紙原料的「蒸煮釜」在建築工程完工後,即於2月20日開始製造製紙原料,並運送到二結分工場製造紙板及印刷紙。此時羅東工場的原料來源,包括昭和宜蘭製糖工場殖產新城糖廍、竹南帝糖及新竹各工場之蔗渣,以及蘭陽地方及花蓮港海岸山脈8千甲的「鬼芒」。「臺灣興業」以船運方式運送到羅東工場加工。[5]
4月25日中午十二點二十分終於在新工場內舉行盛大的竣工典禮,總督代理森岡總務長官、田端殖產局長、藤田知事、戶水遞信部長等人搭飛機在十點三十五分到達,另外又特別出動臨時列車,搭載畑軍司令長官等其他來自臺北的來賓在十點十七分即到達,加上在地蘭陽三郡官民三百多人,共約七百人出席參加。二結與四結地區還搭建慶祝的拱門,增添熱鬧的氣氛。[6]
昭和12(1937)年9月1日《臺灣日日新報》詳盡介紹「臺灣興業」的概況,並完整報導羅東工場的會社組織與製程圖,也拍攝照片記錄工場全景、戶外備料區、室內製紙機械。
(三) 與太平山林場、花蓮林田山林場合作生產木漿
「臺灣興業」雖然已有成熟的製紙技術與新建完成的大型工場,但隨即出現原料不足的狀況。儘管「臺灣興業」首先取得「亞硫酸法」的專利,並延聘發明者擔任技術部長,但是其他的製糖會社也積極研究蔗渣的工業使用方式。同時,日本政府在昭和12(1937)年頒佈紙漿增產五年計畫,臺灣被分配要在昭和17(1942)達到年產量10萬噸的目標。臺灣總督府一方面督促既有紙廠增加產量,另一方面也鼓勵新設紙漿工場。[7]
鹽水港製糖即在昭和11(1936)年開始在柳營的尖山山麓溪谷地建貯水量可達二億五千一百萬立方尺的貯水池,工程之浩大可說僅次於嘉南大圳。同時,在貯水池完工前,即於昭和13(1938)年4月進行增資計畫,順應國家政策進行蔗渣紙漿與無水酒精的生產,設立新日本砂糖工業株式會社。由於他們的原料不必仰賴別人,所以可以說成為「臺灣興業」很強的競爭對手。[8]三年後,成為亞洲最大的蔗渣紙漿工場。[9]
此外,以大日本製糖與「昭和製糖」為中心,加上其他投資公司與個人,還有彰化銀行所組織的臺灣紙漿工業亦於昭和13(1938)年2月創立。他們考慮原料與用水之供給,選擇在大肚溪下游的大肚建廠。他們除了自己的糖廠就能提供蔗渣原料之外,過去在「臺灣興業」擔任技術部長,研發「亞硫酸法」製紙成功的荻原鐵藏也被延請成為他們的董事,因此他們更是無論在原料和技術上都有恃無恐,具有相當的優勢。[10]
因此,昭和13(1938)年,雖然羅東工場產能提升,但各大製糖場也開始自己的紙漿工業之後,仍必須依賴其他製糖場供應蔗渣的「臺灣興業」,即出現蔗渣原料不足的問題。他們研究之後,計畫以木材來補充不足之數。隨即向總督府殖產局陳情,商工課認為製紙是臺灣的新興工業,不能坐視不顧,一方面協助斡旋由營林所太平山作業所提供一年三十萬石的原料木材。另一方面,作為長久的對策,也就官有林中不適合製材的廢木,或製材中產生的木屑等作為紙漿進行研究,以及其他可作為紙漿原料之研究等。[11]
昭和13(1938)年6 月28 日《臺灣日日新報》報導,營林所羅東出張所以太平山之檜木樹枝、根部、枯木,加上松、栂、檜等,每年總計八萬立方公尺材積之廢材提供「臺灣興業」作為製紙原料。因此,由「臺灣興業」提供37萬日圓以支付搬運木材所需增加的設備費用,當中索道鋪設預定於昭和14(1939)年4月完工。同年底的《臺灣日日新報》還報導「臺灣興業」因為原料不足,由日本進口紙漿,因此蘇澳港之裝卸貨場計畫以三年興建完工的事。[12]之後,在蘇澳港之裝卸貨場所需50萬圓的建設經費中,要求「臺灣興業」負擔15萬日圓。[13]
次(1939)年總督府營林所公布因應國家政策,與「臺灣興業」簽訂正式合約,將不適合作為建材的針葉木,包括檜木之頂端與根部,與松木、亞杉等市場上銷路比較不好的一般用材,一年共四萬立方公尺,以一立方公尺21圓20錢的價格提供作為製造紙漿的原料。[14]這一年新太平山增設的軌道與新設的索道都已完成,從歪子歪車站到「臺灣興業」羅東工場的二個支線也鋪設完成,每天可運送平均六十立方公尺的木材,另外「高砂香料會社」還先從檜木中抽出檜木油,賣到臺北,又增加了許多就業機會,使羅東街更為繁榮。[15]製作香料的工場即設在羅東工場內,工場完工後,同年羅東生產的檜木油占全臺產量的九成之多。[16]
此時,由於能購得的蔗渣有限,所以蔗渣全數提供作為二結工場製造甘蔗板的原料。羅東工場所需的製紙原料以太平山、八仙山、阿里山等地的材料,與「鬼芒」為主要原料,主要生產模造紙。儘管如此,實際上只發揮了工場產能的六成。好在「臺灣興業」也獲得總督府在花蓮方面取得原料的許可,於是在昭和14(1939)年鋪設軌道至距離鳳林萬里橋車站約八公里之處,作為砍伐林木的區域,並在其間架設索道。砍伐之紅檜一部份供應當地,一部份運出,紙漿原料則全部供應羅東工場製紙。[17]
昭和14(1939)年可採伐之許可量為一萬一千八百立方尺,昭和15(1940)年可採伐前一年的兩倍,昭和16(1941)年可以更增加。因此,昭和15(1940)年「臺灣興業」為此增資作為花蓮港製材設備之資金。[18]此後,花蓮鳳林萬里橋周邊,也就是林田山林場的木材就成為很重要的另一個原料來源。[19]
得到林田山的木材後,「臺灣興業」羅東工場在昭和17(1942)年又得以生產粗紙和新聞紙等。[20]但隨後在昭和18(1943)年戰爭中,因運輸的問題,造成林田山需要的集材機未能運抵,而導致開採的木材無法集結,只能堆放在山裡,製紙原料僅能就近取得;以及「臺灣興業」生產的紙無法運送到日本,只能在臺灣或東南亞銷售的狀況。因此,儘管本來「臺灣興業」定位在大量生產外銷用紙,戰時只能改變為少量而能提供臺灣島內所需求之多元化產品。
但是儘管如此,戰爭中作為軍需物資的紙業,仍然繼續生產。根據訪談得知,在終戰前美機轟炸宜蘭之際,羅東工場正在製造水泥袋,有大量女工和少年在整理室將好幾層紙縫製在一起做成耐重的水泥袋,偏偏砲彈落到整理室,造成11人死亡,多人重傷的慘痛事件。發生這麼大的悲劇,同時製紙工場的屋頂和牆面也嚴重損壞,甚至鋼桁架上都留下彈孔,但是他們立即在內部搭起帆布棚,完全沒有停工,由此可以得知戰時製紙工場擔負的重要使命。
參考資料
[1]「臺灣興業臺灣紙業兩會社合併條件」,《臺灣日日新報》昭和11 年8 月8 日。
[2]「四結驛名為中里驛為大川興業會社長生地也 新築驛舍暫辦理貨物」,《臺灣日日新報》昭和11 年8 月14 日。
[3]「古い釜や建物は全部新らしくする 損害は約二十萬圓」、「臺灣紙業會社幹部徹夜協議善後策」,《臺灣日日新報》昭和11 年8 月27 日。
[4]「大川平三郎逝去」,《臺灣日日新報》昭和12 年1 月1 日。
[5]「羅東製紙工場建設進步四月竣工式」,《臺灣日日新報》昭和12 年3 月1 日。
[6]「羅東製紙工場昨日竣工式盛大舉行」,《臺灣日日新報》昭和12 年4 月26 日。
[7]戴寶村,《紙菁風華─臺灣產業經濟檔案數位典藏專題選輯─臺灣中興紙業公司,2008,頁21。
[8]宮川次郎,《臺灣パルプ讀本》,臺灣糖業研究會,昭和14 年,頁56-至66。
[9]陳大川,《臺灣紙業發展史》,臺灣區造紙工業同業公會,2004 年,頁75。
[10]宮川次郎,《臺灣パルプ讀本》,臺灣糖業研究會,昭和14 年,頁67 至76。
[11]「臺灣興業原料補給對策」,《臺灣日日新報》昭和13 年2 月22 日。
[12]「蘇澳築港」,《臺灣日日新報》昭和13 年12 月29 日。
[13]「蘇澳の荷揚場」,《臺灣日日新報》昭和14 年4 月30 日。
[14]「年產四萬立方米が パルプ用材」,《臺灣日日新報》昭和14 年1 月12 日。
[15]「太平山のおかげで 発展する羅東街」,《臺灣日日新報》昭和14 年2 月21 日。
[16]「全島產檜油の九割 羅東で製出」,《臺灣日日新報》昭和14 年11 月8 日。
[17]「製紙原料の一部を 花蓮港に仰ぐ臺興」,《臺灣日日新報》昭和14 年5 月22 日。
[18]「臺灣興業は 半額增資の計畫」,《臺灣日日新報》昭和15 年11 月1 日。
[19]「臺興製紙增產」,《臺灣日日新報》昭和16 年5 月24 日。
[20]「新聞用紙などを 臺興が四月から製造」,《臺灣日日新報》昭和17 年2 月21 日。
