034期-濕地保育
文:林銀河/圖‧圖說:阮忠信
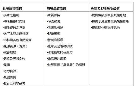
「濕地生態系」是土壤、水文、水生植物和動物間所構成一種微妙而平衡的完整系統,濕地的重要性及和環境間的互動關係是目前自然環境各學界所廣泛探討的課題,濕地除對於水質源的涵養、淨化水質、緩衝洪水、穩定海岸和提供野生動物哺育、棲息場所外,其在農漁森林的產值及景觀美質等方面對人類生存和環境品質的提升,都有十分重要的功能或價值。所以,現存濕地的確保和已被破壞濕地的復育,目前在國際間獲得了普遍的重視。這些廣泛的功能和價值,彙整如表1。
以下擬對生態環境效益、社會經濟效益和全球環境效益等與未來濕地的應用方向和人類生存的長遠考量相關的議題,做進一步的論述。
生態環境效益
(一)水圈循環及資源利用
地球是我們目前所知的太陽系中唯一擁有水的星球,這也是地球上為什麼可以孕育生命的最重要原因之一。
地球的水圈循環主要是利用太陽對水分子的蒸散作用產生雲,經冷凝作用而下雨補注到海裡或成為地表的逕流水流入湖泊河川濕地中,再經由地表水體補充地下的含水層,以構成一個完整的水圈循環。而濕地正是水循環中最重要的一環,濕地除了能緩衝暴雨逕流對地表的衝擊力,儲存並維持地表的水源水量之外,亦有補注地下含水層水量的功能,是整個立體的環環相扣的水資源循環中不可或缺的環節。也因此,如何有效利用濕地但又不破壞自然的水圈循環,是目前濕地規劃最重要的課題。
(二)生物科學
濕地生態系統是地球上最珍貴的生態系統之一,濕地通常介於高原森林和草原的生態系統,又像是在深水湖和海洋等水域系統之間,陸域和水域原具有明顯的分界,但濕地卻同時依附二者而存在,因此濕地可說是一個過渡區(Transition Zone)、生態交界區(Ecological Interface)及群落交錯處(Ecotone)。
除了是有成為有機物的轉換區(Exporter)或無機物的匯排區(Sink)的功能外,通常也是生物最多樣化的地方,因為濕地可以同時向陸域及水域生態系統借得許多物種,而這正是濕地生態系統中具有相當豐富的生產力的主要原因之一。其他包括濕地水文對於生態系統的維持和生產力的相關性,濕地自淨的生化過程在整體環境化學循環中的重要性,人類的活動如何影響各個濕地中的循環過程,以及動植物在不同型態的濕地中對環境的適應能力如何等,與我們周遭環境和人類生存息息相關的課題,都是研究濕地功能和重要性應加緊努力的目標。
社會經濟效益
(一)保護水資源
在水質源的循環中,濕地就像是一個大海綿。其功能不僅可以儲存水源和調節洪流外,並可減緩暴雨逕流對地表的衝擊力,對提升濕地的沈積效率、保留養分及保存沖積土等有正面的幫助。一個有固定水量水源的濕地,往往具有提供水源、補注地下水的功能,且對防止地表及地下水的海水入侵以及保護海岸的完整有其絕對的影響。
(二)淨化功能
濕地本身具有淨化能力包括稀釋、分解、沈澱、過濾等作用外,某些生長在濕地周遭的水生植物,包括浮萍等。通常具有清除毒物、吸附重金屬和減少固體懸浮物的功能,對初級淨化水質有相當的功效。
(三)蘊育天然資源
由於濕地位於陸域和水域交會的濕生地帶,其所涵蓋的物種範圍橫跨兩大領域,因此物種的歧異度頗高,是人類蘊藏豐富的重要基因庫,對未來因應環境的改變和生物科技、醫學科技的發展上,具有潛在的利益。濕地亦是野生動物的重要棲所之一,眾多瀕臨絕種保育類動物植物皆與濕地關係密切,因此,濕地是資源保育中相當重要的一環。
(四)休閒旅遊
濕地自然景觀包海岸地質、地形、森林、沼澤及湖泊等具有極高的美質條件,其中賞鳥、釣魚是最普遍的活動,賞鳥活動的普及也帶動光學望遠鏡和攝影相關產業的發展,而台灣的釣具製造工業的技術亦達世界水平。近年來,鹽田、潟湖的生態觀光活動逐漸發展起來,生態旅遊是濕地另一種規劃利用的考量。
全球環境效益
(一)氮循環
自然界所能運用的氮是由少數具固氮功能的植物與微生物將大氣中的氮氣轉化為有機的形式和人工合成的氨氮肥料所提供。而濕地具有的脫氮功能,能將固氮作用過剩的部分返還至大氣中,特別是在肥料使用相當頻繁的溫帶地區,濕地除了吸收了大部分農業逕流並提供脫氮作用的理想環境,在維持大氣中氮循環的平衡,扮演著相當關鍵的角色。
(二)硫循環
硫是另一個循環為人類改變的元素,大氣中的硫酸鹽因石化燃料的燃燒而大量的增加。硫酸鹽所造成的酸雨,將酸化湖泊和溪流。但當硫酸鹽流入濕地中時,其底部的沈積物提供強烈的還原環境,除可將硫酸鹽還原為硫化氫甲基硫或二甲基硫等硫化物回到大氣中外,更可促進絕大部分硫化物與磷及金屬離子等結合形成不溶性之複合物,這些複合物可以暫時或永久的從硫循環中移除。
環境問題和社會發展需求關係密切,而濕地生物多樣性保護與永續發展和人類世世代代的福祉密不可分。濕地除了是地球水循環的重要環節,對水資源的涵養扮演了極關鍵的角色,濕地多樣性生物的基因庫極有可能為未來人類在破除物種生存的環境障礙,及適應因氣候改變的惡劣環境方面提供難以估計的發展空間。因此,濕地保育工作未來發展的方向就變得相當重要,其中推動濕地教育公園的成立和鼓勵民眾參與經營管理的工作,是進行環境教育,普及濕地保護意識的重要方法。
