031期-頭城鎮大神尪封神榜
文:林蔚嘉
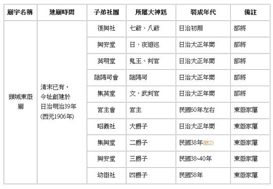
頭城鎮大神尪文化在歷經百年發展以後,現已擁有為數眾多的大神尪(註1),根據統計,目前城北社區所屬之東嶽廟轄下共有9個尪仔會,總計16尊大神尪;詳附件檔案下載:
七爺、八爺
七爺、八爺組裝的確切年代已不可考,僅知是東嶽廟所存年代最久的一對大神尪,可能組成時間為日治初年,屬復興社所有,是地方人士前往大陸福州地區購買木刻部分的尪首與手臂回台,抵達頭城後再請專人做骨架與帽冠、服飾組裝完成。據聞當年欲乘船將七爺、八爺尪首與手臂帶回台灣時,購買者遺漏了八爺手臂,卻不知情,是在該船隻遲遲無法發動時突然發現,而當購買者趕緊下船前去拿回遺忘的手臂再重新上船後,船隻才得以順利發動。此項軼聞迄今仍在頭城流傳著,因此當地人亦深信此對七爺、八爺是相當靈驗的,而更加不敢冒犯。
有別於其他廟宇所刻嚴肅、駭人的形象,東嶽廟七爺、八爺所呈現的是親切面容。瘦高的七爺(如圖一)也像傳說中的形象一樣,吐著舌頭,但因為舌頭的長度較短,給人的感覺便較為慈眉善目,減弱了恐怖感。矮胖的八爺(如圖二)頭型與他地比較起來略小,方臉、八字眉,開口較大,而開口大的原因主要是扛抬小尊大神尪的人需要從口部的地方觀看外面。再就裝扮方面來說,平日供奉於廟內時,七爺、八爺身穿簡單無繡樣的藍色長衫,頭戴長短四方帽,長帽為七爺所戴,上頭寫有「見者大吉」;短帽則為八爺所戴。每逢遶境,便換上繡有花鳥圖紋的藍色長衫,帽冠雖仍為四方帽,但式樣比較繁複。
由於傳說中七爺、八爺乃是陰間官差,負有捉拿之責,是以七爺、八爺大神尪的造型在夜間暗訪時通常還會分別由七爺手持令籤,八爺持賞善罰惡牌,且另一手皆持鎖鍊;而日巡時則皆分別手持毛巾與羽扇。也由於民間對於手持物的使用時間在認知上有所不同,也會有白天仍手持令籤、賞善罰惡牌的情形。
日、夜遊巡
日、夜遊巡為興安堂所有,組裝的可能時間約在日治大正年間,是東嶽廟較早組成的大神尪。目前出巡時可看見一大一小的兩對日、夜遊巡,小尊日、夜遊巡(如圖三)即是大正年間所組;大尊日、夜遊巡(如圖四)則是近年方組裝而成。日、夜遊巡以臉部顏色為區別,日遊巡多漆白臉或粉臉;夜遊巡則漆黑臉,身穿長衫,顏色沒有特別規定,此對為日遊巡著綠色長衫;夜遊巡著藍色長衫,服飾上皆以花鳥平面繡樣為主。日夜遊巡所戴帽冠為布製,是仿照古代而來。
值得一提的是,從古至今東嶽廟所組裝的大神尪中只有日、夜遊巡的小尊神尪,過去皆由孩童來擔任扛抬的出巡的工作。因為其體型較小,以孩童身高較為合適,也由於體型小,步伐輕快,可跑可跳,易為孩童接受,也可讓孩童自小即有機會接觸大神尪,是在地文化傳承於無形的重要方式。
鬼王、判官
鬼王、判官可說是東嶽廟最特殊的一對大神尪,也是全台僅有。據現任會長吳江雄先生的說法,鬼王、判官的木刻頭部最晚於大正13年之前即由不知名的人士自大陸帶來,並寄放在慶安宮中,後由其父吳水和先生出資組裝完成,並招集當地生意人共同籌組尪仔會,名為「英明堂」,並加入東嶽大帝遶境活動。
鬼王、判官為《玉歷寶鈔》中的人物,鬼王(如圖五)造型最特殊的地方即是長髮、袒胸,不需配戴帽冠,手持鎖鏈,出門時會員皆需穿戴草鞋,才是鬼王的標準裝扮。服飾方面,早期鬼王是穿著迦裟,現在所穿的服飾比較屬於長衫形式;而判官(如圖六)造型則如同一般文官,身穿繡有龍紋的蟒袍,頭戴帶翅官帽。另在出巡時,鬼王踩踏威風、豪氣的步伐;判官所走的步伐則是較為斯文的文步。
陰陽司
陰陽司就冥府組織來說,是階級相當高的文官,是以整體造型也較特殊。陰陽司在台灣各地皆可見,然東嶽廟所有之陰陽司(如圖七)除年代可追溯自日治大正年間,是一尊具有將近百年歷史的大神尪外,其臉部顏色也是相當獨特。一般常見的陰陽司都是以黑、白臉色各半為主,而本地之陰陽司臉色則漆紅、黑各半,另本尊陰陽司之頭部雖亦為木雕作品,但在製作步驟上與其他大神尪有些微的差異,此一差異是在木刻完成後,又再多上一層紙,才進行臉色漆上漆動作(註3)。在造型方面,陰陽司穿著文官階級的蟒袍,黑色服上以立面繡方式繡有龍紋,外罩披風,頭戴文帽外再罩上布製風帽,皆是陰陽司特有的裝扮方式。本尊陰陽司所屬之陰陽司會為清代鄭騰輝秀才所籌組,當時參與的會員亦多為地方文人。
文、武判官
文判調查生前善惡,武判負責執行刑罰,是民間信仰中為人熟知的陰間職司。基於此,文、判官的造型也就有一文、一武的差異。文判官(如圖八)為文官打扮,身穿紅色蟒袍,服上有著以立體繡方式所繡成的龍紋繡樣,頭戴文帽,手持毛筆;武判官(如圖九)為武官打扮,因為高階部將,是以身穿綠色文武甲,服飾正面以立體繡方式繡出龍紋,右手袖子為如同戰甲一般繡有獅頭繡樣,左手袖子則為一般蟒袍之繡樣。除此,武判官身後尚需背有五方旗,雙手持錘。
此對文、武判官有別於東嶽廟其他大神尪,木刻頭部在雕刻完成後,並無另外上一層顏色漆,而是保有原色,只漆上保護木料之亮光漆。
宮主
東嶽廟宮主為傳說中東嶽大帝之女兒,又稱碧霞元君,在民間信仰中亦有專門供奉碧霞元君之廟宇。東嶽廟宮主裝成年代約在民國58至60年之間,由於城隍廟大小姐於民國58年組裝完成,東嶽廟信徒基於輸人不輸陣的心理,以游炎坤先生為首出資組裝了宮主,並招募境內女性籌組宮主會,自此東嶽廟出現了第一尊女性大神尪。
本尊宮主(如圖十)為武裝打扮,服飾的上半部與戰甲相同,即以立面繡於正面及兩側手臂各繡出一隻獅頭繡樣,下半身著裙。頭戴鳳冠,帽冠上插有兩根羽翎,身後背有五方旗與劍,手持手巾,且負責扛抬的女性會員皆需穿上特製的紅色布鞋。
大爵子
大爵子名為黃天化,也稱大太子,或稱炳靈公,民間認為東嶽大帝育有四子一女,而宜蘭地區在東嶽廟系統下所衍生的大神尪除陰間各職司的官差、皂隸、部將之外,尚有組裝東嶽大帝兒女為大神尪的風氣。
頭城東嶽廟大爵子組裝年代亦相當久遠,是當地人士在日治大正時期前往大陸購買回台,而以大爵子為對象所組成的昭義社則由國民政府時代首位民選縣長盧纘祥先生帶頭籌組而成,當時參與的會員也多為政商名流。
此尊大爵子(如圖十一)造型相當優美,向來被地方視為重要文化資產。以頭部雕刻來說,尺寸較小,五官深刻立體。再就服飾來看,早期大爵子所穿著之服飾據說是以金蔥為底,其上繡樣以平面繡為主,現在所見的大爵子雖已改穿文武甲,此套服飾亦有相當來歷。據了解此套文武甲為民國50至60年左右,社員前往宜蘭市區請福州師傅陳兆祿先生所縫製,其繡功相當精緻,近年此套服飾雖有些微地方脫線、破損,但該社社員仍極力保存該套服飾,並有修復之打算,但因所尋訪之師傅多表示目前已無相同材料可以進行修補,加以現階段傳統繡品的修復技術仍未形成,尚不敢貿然進行。
二爵子
二爵子名為黃天祿,據東嶽廟所考據,又稱西斗星君。二爵子在日治後期即有木刻之尪首,據聞是販仔由大陸帶來頭城販售,一直到民國38年才由時任頭城郵局局長林?棋先生與當地公務人員共同組成二爵子尪仔會,名為集興堂,來參與東嶽大帝出巡遶境活動。
與大爵子不同,二爵子(如圖十二)是做武身的裝扮,穿著戰甲。另外,由於二爵子前幾年頭部的保存狀況較不良好,曾於去年年初(西元2006年)聘請鹿港師傅李奕興先生進行小規模修整,並重新上漆。
三爵子
三爵子名為黃天爵,是國民政府初期才裝成的大神尪,時間約為民國38至40年左右,也是東嶽廟第一尊由頭城本地師傅所雕刻、組裝完成的大神尪。三爵子(如圖十三)與日、夜遊巡同屬興安堂所有,乃興安堂內會員聘請頭城地區精於神像雕刻的師傅羅阿忠先生模仿大爵子之神韻雕刻而成,但其面貌與大爵子仍有差異。裝扮上,亦為武裝扮相;此外,在配件部分,與其他三位爵子相同,皆右手持扇,左側配劍。
四爵子
四爵子名為黃天祥,據東嶽廟所考據,又稱北斗星君。四爵子會,名為幼嶽社,組成年代約在民國58年,由黃進財先生創辦,會內成員以鎮公所員工為主。四爵子(如圖十四)亦為本地師傅羅阿忠先生之作品,相貌乃仿大爵子而來,但此時期的頭部雕刻尺寸已較前期為大,所以四爵子的臉部較其他爵子來得大且瘦長。裝扮上亦如同二、三爵子,為武裝打扮。
總結來說,頭城地區由冥神信仰衍生而來的護駕神尪數量眾多,還有各行各業、不同社團組成的尪仔會護擁自己的大神尪,形成頭城地區特殊的文化信仰,每一尊造型典雅古樸的大神尪,各有獨特的造型之美,是頭城在搶孤之外,值得欣賞的民俗技藝之一。
備註
- 註1 另屬南門城隍廟系統下之尪仔會則計有17個,共擁有26尊大神尪,若再進一步統計頭城鎮內各廟宇與陣頭團體所擁有大神尪,其數量則多達102尊。
- 註2 尪首於日治時即有,正式完成組裝為民國38年。
- 註3 以此種技法製成之木刻尪首尚有大爵子。
