030期-歡樂一夏:宜蘭國際童玩藝術節
文:莊依騏
以國內的活動模式來說,宜蘭國際童玩藝術節的經驗,是史無前例的,不僅提供了新的休閒體驗,對宜蘭縣整體的發展有著舉足輕重的影響力,包括了宜蘭縣的形象建立以及休閒產業的提升,在在都顯見這個活動的獨特性及重要性。
由於活動時間正值炎炎夏日,「親水」活動不只是兒童的最愛,連大人也都無法擋住這股魅力,主辦單位利用親水公園既有的戲水設備予以創新和變化,使「水」的玩法多樣又有趣,深受遊客的喜愛。
壹、活動的發展歷程
一、籌備的過程
童玩藝術節緣於宜蘭紀念日200年系列活動創意小組的討論,創意小組認為:「兒童」是宜蘭未來的希望,宜蘭縣當前所有的建設都應為下一代而努力,因此決定以兒童宣示宜蘭的未來,希望能為全台灣的兒童,辦理一個深具國際特色且充滿童趣的大型活動(註1)。
適值文建會也正為國家所推動的12項建設中的「輔導縣市舉辦小型國際文化藝術活動計畫」尋找辦理對象,希望縣市透過中央與地方行政體系、民間藝文團體、社區文化工作者、地方文史工作室、基金會、廟宇、工商企業團體等相互間的合作,定期舉辦小型國際文化活動,藉以整合地方文化及產業資源,使該項活動為地方文藝特色的一部分(註2)。宜蘭縣獲得了首屆錄取名單,(註3)獲2仟萬的經費補助。
二、活動內容的確立
民國84年1月12日由縣立文化中心策劃,召開工作會議,預備籌畫以「兒童藝術」為主題的大型活動,暫定名稱為「國際兒童藝術節」(註4)。在這大型活動的催生過程有二位關鍵性的人物—秘克琳神父與退休老師黃恆男。他們分別扮演了邀請的媒介與展品的提供者。
當時縣立文化中心與蘭陽舞蹈團創辦人秘克琳神父聯繫後,透過蘭陽舞蹈團所屬聯合國教科文組織下的「國際民俗藝術節協會」(註5)(C.I.O.F.F.),代表宜蘭縣邀請世界各國的民俗舞蹈團隊來台參加演出(註6);另一方面縣內的退休老師黃恆男收藏的三千多件童玩,則是確認藝術節以「童玩」為主題的重要人物(註7)。
有了「民俗舞蹈團隊」與「童玩收藏品」地利與人和的契機,讓以「童玩」與「民俗舞蹈藝術」為兩大主軸的藝術節構想更加明確,84年7月間確定名稱為「1996宜蘭國際童玩藝術節」。(註8)一個以兒童為主要對象,同時具有地方特色及國際參與的宜蘭國際童玩藝術節就此展現在國人眼前。
三、活動的特色
宜蘭國際童玩藝術節自民國85年舉辦以來,不但表演的團隊逐年增加,參觀的人潮每年均達數十萬人次以上,可見活動確有其引人之處,活動的內容雖然脫離不了原先架構的範疇,皆以「表演」、「展覽」及「遊戲」為主軸,但其細部的內容卻年年推陳出新,規模年年擴大,是國內相當罕見的由公部門辦理的活動而能成功的案例。
由於邀請國外的藝術團隊共同參與,使得童玩節不僅能促進國民外交,也使中西文化能藉此交流,標榜「不必出國就能欣賞國外的藝術團隊演出」,亦為這項活動的特色之一。當然,也因為活動的成功,所建立起的品牌形象,不但使這項活動能自給自足,經費能循環運用,每年為宜蘭縣帶來龐大的商機,成為帶動產業發展的「火車頭」。
四、活動的意義
由於藝術的展演是童玩節的發展主軸,承辦的蘭陽文教基金會每年都將每一個應邀團隊,做詳細的資料採集工作,希望能將世界各國民俗舞蹈的資料整理建檔,以便供各界查詢調閱(註9)。而逐年檢閱團隊國籍分佈來看,顯示主辦單位在人員演出的安排上,是以變化來增進遊客的新鮮感,以廣度來豐富資料採集的內容。所有團隊不分國內外,皆在活動期間互相觀摩、學習;自第1屆舉辦迄今,有16國的童玩教師來台交流,主辦單位也辦理過20種以上的中國傳統藝術研習班,與來台的國外團隊做文化交流(註10)。
此外,為了讓這些國外團隊有機會了解台灣的文化和宜蘭的地方特色,主辦單位另外安排縣內外參觀旅遊活動,依各團隊停留及休演時間,由各團隊之接待社團安排縣內外參觀行程。接待社團早期是以民間社團、農會組織為主,純為接待社團的功能。民國89年起以縣內的高中、職以上在學學生為主,但須由師長或家長輔導,人數以15~20人為限,組成宜蘭親善大使團,結合接待社團及親善小天使功能,除了接送機、日常探視、旅遊接待等工作外,雙方感受文化差異帶來的學習與包容更是重要(註11)。民國93年,改為縣內的社區負責接待或提供參訪點的服務(註12)。在這一方面,縣府善用了社會資源,整合民間社團的力量,不僅可以透過這些人員相互間的接觸,使各種文化藝術及生活習慣得以互相傳授、學習,進而從中昇華出深刻的人文印象及異國友誼。
宜蘭國際童玩節是充分展現了縣府施政重點「文化立縣」的內涵,不但引入各國具有特色的團隊來台演出,亦能展現出國內優異的演出水準於國人面前,在彼此激盪中,對於提升國內藝術表演的水準,具有重要的指標功能,藉由這種國際文化的交流活動,不僅能提升國人的精神生活,進而帶動國際視聽,小小地球村的圖像儼然在冬山河親水公園成形。
貳、驅動地方產業的發展
歷年來童玩節的舉辦期間,總是親水公園湧入最多人潮的時候,正足以證明這項活動的成功。由於活動的內容具有教育性、啟發性及歡樂性,使得這項活動能吸引大量的遊客,帶動了地方產業的發展,不但使得宜蘭擺脫窮困、落後縣市之名,而且建立起優質的城市形象。從歷年來參與的人數看來,第1年即有近20萬人次參與,之後因活動時間延長為44天,入園人數曾創下90萬人次的新紀錄,如表1。
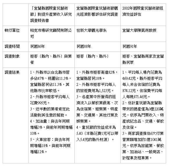
宜蘭縣政府針對童玩節對於產業的提升及經濟效益的影響共委託外部業務單位進行三次的民意調查,在遊客的特性及整體滿意度及效益評估等資料的提供上,不但可做為主辦單位改進的參考,而且可以充分掌握活動對宜蘭縣的影響。茲將民國86年、88年及91年的調查有關對產業的影響整理如表2(詳附件檔案下載區)。
綜觀上述的調查研究結果,說明了童玩節的舉辦,在活動期間為宜蘭縣帶來了實質的經濟效益,增加了縣內各行業及特產業的營收。主要消費群眾,尤以縣外遊客居多,來一趟童玩節,無論是對門票、餐飲、住宿、交通、特產等等,皆是主要的經濟流入來源。總括言之,童玩節對宜蘭縣有振興產業之效,是驅動休閒產業之鑰。
參、結語
宜蘭國際童玩藝術節自民國85年舉辦至今,除了民國87年及92年因腸病毒疫情及SARS疫情停辦外,宜蘭縣政府每年利用暑假期間在親水公園辦理這項活動,每年均吸引數十萬的人次,這股童玩熱潮,發展至今,已成為冬山河親水公園的年度大事。
童玩節起源於「宜蘭紀念日200年系列活動」創意小組的規劃討論,以「兒童」為對象的主題嘉年華活動,卻因成本資金龐大而改絃易轍,在文建會2仟萬的經費補助下,以「童玩」為主要的內容並在蘭陽舞蹈團秘克林神父的穿針引線下,介紹國外的舞蹈團體來華參加演出,再結合宜蘭的「水」,成為活動的主軸,一推出,即受到廣大的迴響,於是縣府再接再厲,以永續經營的觀點,讓童玩節持續辦理下去。
整個活動的組織是以縣文化局結合所屬的蘭陽文教基金會,及縣府各單位的行政支援,以公辦民營的方式,但由蘭陽文教基金會自負盈虧,縣府不用每年編列預算。9年下來,已能自給自足,童玩節可說是首創第一個由公部門主辦的活動非常成功的個案。 由於活動的內容新穎、活動有趣富變化,每年都吸引成千上萬的遊客,活動標榜不必出國就能看國外的表演,則是另一個活動噱頭,每年受邀的團隊都帶來各國精湛的演出和特色,使得各國的文化得以利用此機會進行交流。此外,最受遊客喜愛的活動——水遊戲,歷年來主辦單位不斷地在器材上加以設計和創新,頗能博得遊客的喜愛,使得原本是童玩節的配角地位,提升為童玩最主要的活動。少了「水」,就讓童玩節遜色不少,由於水的特殊玩法,過程中充滿驚奇與歡笑,使得這項水域活動不論男女老少都能直接地與水做親密接觸,不必受器材及技術的限制而侷限了與水的互動,是國內旅遊景點中,既新奇又具特色的活動。因此,每年都能吸引數十萬的遊客前來,從第一年的19萬人次逐年攀升看來,人潮帶來的不只是門票的收入,也為地方帶來了商機,帶動地方產業的發展,為宜蘭帶來為數可觀的觀光收入,使得這項活動成為引領產業發展的先驅。
儘管如此,童玩節的發展仍受到了場地、時間、住宿、交通、水質等場地限制,加上氣候、外交等不可抗力因素的影響。主辦單位必須克服種種困難,以永續經營的觀念,將童玩節的創意及品牌形象充分的發揮,再為童玩節掀起另一波的高潮。
備註
- 註1 林德福,1999,〈國際文化藝術交流—宜蘭國際童玩藝術節〉,《文人視窗》12:47。
- 註2 林澄枝,1996,〈邁向地方文化新時代〉,《1996宜蘭國際童玩藝術節成果專輯》,頁2。
- 註3 林德福,2002,〈流淚播種者終會歡呼收割—參與宜蘭國際童玩藝術節有感〉,《文人視窗》38:15。
- 註4 廖雅欣,〈宜蘭擬辦國際兒童藝術節〉,「聯合報」1995.1.13,版10。
- 註5 1970年成立,為聯會國教科文組織所協定之非政府間國際組織(NGO)A級諮詢團體,它的全名是基於法文CounseI International des Organizations de Festivals de Folklore et d’art Traditionnels字首的縮寫,英文全名則為International Council of Folklore Festival Organizations and Traditional Art .
- 註6 同註1,頁49。
- 註7 吳忠賜訪談記錄。
- 註8 陳賡堯,1998,《文化、宜蘭、游錫?》,頁273,台北:遠流。
- 註9 〈宜蘭國際童玩藝術節簡介—「兒童的夢土」〉,蘭陽文教基金會提供。
- 註10 〈宜蘭國際童玩藝術節簡介—「兒童的夢土影片腳本」〉,林聖凱提供。
- 註11 〈99及2000年接待社團實施辦法異同表〉,林聖凱提供。
- 註12 〈2004宜蘭國際童玩藝術節親善社區接待須知〉,林聖凱提供。
