:::

蘭博電子報

011期-家族館采風「當我們同在一起」──蘭博家族藍圖計畫

郭文豐  /  建築師  /  宜蘭縣博物館家族協會總幹事

蘭陽博物館的整體規劃視宜蘭為一座「生態博物館」,將宜蘭縣內自然與文化資源中有潛力在研究、收藏、展示或教育上發展成為局部或全部博物館功能者,稱之為「類博物館」,以此展開全縣自然及文化資源的保存、維護、展示教育與觀光功能。20015月「宜蘭縣博物館家族協會」成立,這項由公部門主導推動的計畫,開始轉化為民間自主的工作。20023月至20034月,協會進行藍圖計畫,希望為「蘭博家族」中短程的發展,規劃適當的策略和具體的步驟。

當我們同在一起

藍圖計畫,一個頗嚴肅的題目,不過我想先用輕鬆一點的方式來談。

 

博物館圈內圈外,宜蘭縣內縣外的許多人,心裡頭都有一個大疑問:蘭博家族協會這群雜牌軍,稱得上是「博物館」嗎?這個問題可能是「藍圖計畫」首先必須面對的問題。不過我也沒有答案,而且決定先繞過它,繼續前進。如果有人說這樣的「作學問」態度太取巧、不負責任,那我只好暫時搬出胡塞爾現象學的方法,以「存而不論」處裡之﹙參看《當代歐洲哲學》,波亨斯基著,協志工業1988pp104﹚。這樣夠有「哲學深度」了吧。

 

好了,讓我打個比方:從前的台北有一條重慶南路,是著名的書店街,想必很多人跟我一樣都去逛過,而且不只一次。重慶南路上各類書店林立,台灣書店、商務、世界書局、三民、東華、東方,也有專賣升學參考書的建宏、刮起排行榜旋風的金石堂、忘了是哪一條街口轉角賣了十幾年錄影帶的流動小攤,以及永遠在「結束營業五折大拍賣」的那家書店。上重慶南路逛書店,您也許買不到什麼專業的學術參考書籍﹙要買這類的書,您得到台大師大附近小巷子樓上的書店﹚,不過從英語ABC、少年版的怪盜亞森羅蘋,到線裝影本大唐西域記、面相八卦大家樂明牌,從五歲小朋友到七十八歲老太太平時想看的書,重慶南路書店街綽綽有餘,老少咸宜。書店當然是那時期重慶南路的主角,不過吸引人潮的不僅於此:書店和書店之間還有賣筆墨的、賣辦公文具的、騎樓下的攤販賣各式各樣稀奇古怪的玩意兒,他們都不會因為你不買而拒絕你問東問西。蹓馬路蹓得腿酸了,您可以在金池塘、馬可孛羅、肯塔基坐坐;肚子餓了,隨便找個街角轉彎,以大陸城市命名的巷子裡,各省風味的食館道地又便宜。重慶南路書店街或許不能滿足專業讀書人的需要,但是多采多姿的「逛書店」經驗,卻是書店資優模範生「誠品」所不及的。

 

如果台北太遙遠,宜蘭的朋友可以想想宜蘭市的北館市場:賣魚賣菜賣鴨賞、鍋碗瓢盆大蚊帳,店面像麻雀一般小,貨色有限,比不上冷氣空調的喜互惠大賣場、推輛推車衣食住行育樂都能裝;不過咱們北館老闆的親切殷勤沒話講,教你如何處理雞內臟、黃魚最好煮薑湯,不必週年慶,零頭通常免算帳。這是咱們的特色,需要大家來發揚。

 

蘭博家族好比是各種書店和一些有的沒的店所組成的重慶南路書店街,或者北館市場:先不論別人或我們是不是認定自己為「博物館」,重點是蘭博家族應當運用新的博物館觀念與方法,朝向大家共同到此汲取知識、分享經驗、寓教於樂的目標前進。藍圖計畫因此是個擬具行動策略和步驟的計畫,藉由實地了解各家族館成員的現況,評估其條件,提出改進的建議,並且從較高的視角規劃蘭博家族整體的發展方向,對協會的組織運作提出批判與建議。這裡其實沒有什麼高深的學裡﹙有的話,我也不太懂﹚,只是像「蘭博家族」這樣的團體,以前沒有過,大家都摸著石子過河,憑著對土地的一份熱情,深信可以到達彼岸。

不一樣就是不一樣

「蘭博家族」是一個異質性極高的團體,不同類型的家族館有各異的屬性、發展階段、面臨不同的問題,甚至各館的負責人都是很有主見和個性的人,否則她 /他們不會創造出今天的家族館來。「多樣性」是蘭博家族的可貴之處也是可惱之處,其難度甚至高過於社區的經營,因為協會所要面對、處理的不只是人、事、軟體、硬體,甚至是某些人一生的「事業」和「夢想」。

 

公部門的家族館有國家預算支持,人員、專業知識、設備都比較好,許多經驗可以支援其他家族館的學習成長;學校型的家族館仍以教學為重心,其條件和考量重點與社區型、產業型家族館大不相同。產業型家族館的規模都很小,事業經營平穩、有固定盈收的家族館,比較沒有博物館的經營壓力,他們需要的是提昇博物館專業,例如展示、導覽解說、典藏、教育活動等方面的服務品質;有的家族館人力單薄,原本的財務、事業體質就不佳,必須先設法穩住其事業經營的基本盤,才能再談其他的博物館工作。即使是社區型的家族館也各有不同的特性,有的發展社區產業已趨成熟、有的剛剛起步、有的並不以產業為社區博物館的重點,這些社區型家族館的共同的問題是缺乏自主的經費來源,每年靠申請政府的獎助來推動業務。大多數產業型、社區型家族館,最關心的莫過於政府的獎勵、補助措施;政府對於民間發展文化觀光事業,固然應該給予協助,但也不可能做到人人有獎、家家滿意,如同公費留學有一定的科類、門檻、名額限制,家族館必須先充實自己,做好考試的準備。要補助款像看天吃飯,農委會、文建會、經建會、營建署……計畫一大堆,寫來寫去,少有不暈頭轉向的,為了成為各本位主義政府部門眼中的「好學生」,以便補助款「金榜題名」,各種計畫削足適履,到最後寫的人、審的人都茫茫然﹙反正一切都亂中有序,大家也就在渾沌中長得眉清目秀﹚。這樣的情形,在公部門開始著手建構資源整合平台之後,將會逐漸獲得改善;相對的,各家族館擁有明確的目標、具體清晰的實踐步驟、以及較佳的執行能力,就變得十分重要。協會的功能角色,一方面在串聯各家族館作整體的行銷,而其根本,則是在前述的認知之下,協助家族館提昇體質、內涵和博物館專業。

 

從過去的經驗看來,試圖推出一體適用的計畫,顯然是不可行、低成效的做法,事倍功半;相對的,由協會一個個分別面對各家族館,以秘書處的人力和目前的能力也無法負荷。草創時期的協會,秘書處還沒有足夠的能力執掌兵符、調兵遣將;沙場經驗豐富的家族館、理事會席中各自武功了得、生毛帶角的理事們,有著相近但是模糊的願景,對於戰術佈局卻難有共識,好比最好的電腦零件卻湊不成威力強大的火戰車,正是蘭博家族協會過去運作的寫照。

 

協會應在掌握整體發展的原則和目標之下,由推動區域性與類型性家族館成長計畫的方式,逐步推展博物館事業。簡而言之,放眼全宜蘭,從小區域整合著手:以地理區劃為別,同一區塊距離相近的家族館形成策略聯盟,或以主題進行串聯,共同進行提昇體質、行銷的工作。九十一年度宜蘭縣政府的「地方文化館推動小組」在規劃全縣的地方文化館發展藍圖時,也使用了這樣的概念,並且嚐試積極橫向整合「社區總體營造」、「城鄉地貌」、「文化資產保存」等大型政府計劃;蘭博家族短程的發展藍圖,必須與之扣合,才容易做出成績。

協會的核心工作

國內外專業博物館協會的功能,主要都在交流彼此的經驗、相互協助、共享資源、一起成長,對內提昇博物館專業,對外拓展行銷。蘭博家族這群非正規博物館的隊伍,整體的發展有三個核心事項:紮根協同發展回饋。紮根包含三個面向的工作:協助家族館提昇體質、健全協會運作的機制、建立協會的人力資源庫。協同發展也包含三個面向的工作:整體行銷、區域性家族館的協同發展、類型性家族館的合作成長。回饋分為兩個部分:家族館對協會的回饋、協會對大眾的回饋。

紮根,提昇家族館的體質

經過實地訪查並參酌博物館專家的意見,歸納蘭博家族各家族館共同性的問題如下,尤其私人經營的館特別明顯:1.主題與內容特色不明顯。2.專業技術、財力、人力不足。3.社會資源的整合利用較差。4.展示企劃、活動創意、開發能力較弱。5.藏品研究與管理專業不足。6.社區交流、服務未能開展。7.館舍問題、設備問題。

 

解決這些問題的策略包括:1.做好博物館的類型定位。2.規劃精緻而有特色的展示主題。3.策略聯盟以補人力、財力、設施之不足。4.靈活利用空間、館藏品、活動規劃,讓觀眾印象深刻。5.提昇博物館專業能力,培養人才。6.擴充經費來源﹙盈收、活動、企業贊助、政府補助﹚。7.加強教育推廣業務。8.整體規劃、分期改進館舍空間、設備。

 

在提昇家族館體質方面,協會站在整合資源的立場,具體的工作重點有:

  • 協助家族館提昇運用館藏發揮博物館展示及教育功能的能力,可從家族館對縣內中小學學童的參觀、導覽、解說、設計互動式教學方案、製作學習單著手。
  • 協助家族館提昇服務觀眾的能力,包括建立自導式導覽系統、增進對不同類型觀眾的解說能力、紀念品設計開發的能力,以及改善館舍內外的環境品質、營造特色。
  • 透過辦理觀摩、研習、演講、進修等學習活動協助家族館提昇人員的專業素養、知識。

 

如果蘭陽是一座博物館,每一個家族館則好比是一項項「展示」,是最直接面對觀眾的部分,而觀眾往往以展示的表現來評估博物館的成就。觀眾對蘭博家族的評價,大抵也是如此。因此,建立一套「家族館評估標準」,從博物館的典藏研究、保存維護、展示教育幾項功能,以及館舍場地、實質的營運狀況等,來規範家族館,「宜蘭縣博物館家族協會」才不至於淪為一塊膨風的招牌。家族館評估標準的訂定,當然不要只是援引博物館學的準則,以免陳義過高,但是也不能過分替現有的家族館量身定作,否則就失去意義。「提昇體質」永遠是最核心的工作,家族館自己必須有清楚的想法,不能老是坐待公部門的補助,家族館主動提昇自己的體質,協會只站在協助的立場爭取資源、創造機會;對於長期停滯、甚至退化的家族館,協會也應當訂立處理的辦法,如「凍結其推廣宣傳」甚至是「降級除名」,以建立良性的發展機制。

 

面對這麼多差異性大的家族館,分布在不同的區域、有不同的需求,協會對於各項工作計畫,應該依其屬性劃分不同的執行方式,並建立相對應的評估對策:屬於家族館各館的工作計畫由各館自行研擬,協會協助尋找資源、執行的人才;屬於區域性的計畫,涵蓋數個家族館或針對某個主題,由該數個家族館配合專業團隊共同執行,協會扮演催化、促進的角色,並追蹤進度,以有效發揮整合的功能;屬於全體或專業性質的工作計畫,由協會組成專案或委託專業團隊執行。對於各項計畫,除了例行報告之外,協會應當對每個年度的工作作出評估,形式可以是訪談活動參與者、家族館,必要時邀請外部人員加入,以使評估更為客觀。

健全協會的運作機制

協會除了作為各家族館的整合平台,對內促進提昇家族館的體質,對外共同行銷,更應當積極培養能力,與公部門共同推動文化、觀光工作。博物館誠屬文化的部門,但是當今社會思潮的演變,觀眾來到博物館參觀,希望獲取的不只是知識、教育,甚至有更大的成分是為了滿足娛樂、社交和家庭互動的需求,所以協會也不能故步自封,以政府的文化部門為協會的唯一互動窗口,必須也跟教育、觀光旅遊的部門互動,同時透過邀請外部的專家、社團共同執行工作計劃,學習他/她們的知識和經驗,培養合作的默契,一方面也藉此讓她/他們瞭解、認同協會的內涵和宗旨,擴大協會的基礎,也才有可能實現推展宜蘭博物館事業的目標。

 

在基本的會務工作方面,協會應當先做好經營會員的工作,包括聯絡情誼、共同成長、參與活動、支援回饋等等,強化會員對協會的向心力與認同感。因此像「會員護照」之類的設計是必要的,以優惠的方式鼓勵會員參與家族館的活動;有了經營會員的經驗,而且家族館的服務品質也提昇了,協會才有可能在未來推展「蘭博家族之友」的工作,建立穩固的財務基礎。擴大會員基礎,吸納個人、專業者、其他社團等會員,使協會的體質更為健康,對於協會長期的發展而言,也是一項非常重要的工作。

 

為了促進成員間的互動,協會目前規劃每季有一次「館長日」活動,邀請各家族館館長或實際負責人聚會,以增進各館間的了解。同時,延續以往的傳統,由各家族館輪流辦理「家族日」活動,定位為會員聯誼,也可以是博物館專業的學習,廣邀各家族館館員、協會會員參加。綜合理監事會、館長日和家族館日的活動,協會不同的成員之間每個月都有交流互動的機會,對於各項工作的順暢推動有很大的幫助。

 

協會的簡訊和網站是家族成員間溝通觀念、交換訊息的工具。協會的網站除了提供即時而快速的溝通功能,主要還應該讓觀眾便於搜尋各家族館的資訊,以及作為中、小學博物館教育資源的資料庫,讓教師可以在此取得各種教學方案的參考;這兩方面內容的充實精進,有待長期的努力。有了網站分擔即時傳遞訊息的功能,簡訊的內容可以是值得慢慢思考的博物館專業學習資訊、各家族館經營者的心得及經驗分享、館員、義工或館藏特色的深入報導等。

 

協會也需要有系統的出版計劃,將各家族館的內容特色、各區塊的資源調查成果、發展出來的博物館教育活動方案,以摺頁簡介、手冊、套書等不同方式出版,提供觀眾得以認識並且分享蘭博家族的經驗。出版的形式應當活潑而具有可讀性,圖畫書、漫畫、小說故事書都可以,就是不要「調查研究報告直接變成書」。資料的轉化需要專業者的協助,版面最好也能經過設計,觀眾才會樂於接受。

 

要推動這麼龐大複雜的工作,需要理事會做清晰明確的決策、掌握方向,秘書處專職的工作人員必須積極學習專業的素養,提昇執行能力,否則,一切都將淪為紙上談兵而已。

協同發展,整體行銷

談蘭博家族的整體行銷,有必要先認清「整體行銷」的意義。過去大家在協會裡所討論的「行銷」,嚴格講起來是「推廣工作」、「推銷」或「促銷」,它只是「整體行銷」的一環,如果協會只是汲汲於「促銷」,以蘭博家族現在的體質和所擁有的資源,很可能「吃緊撞破碗」,當被強力的推銷方案所吸引來的觀眾發出「不過如此」的感嘆,而不是驚奇與感動時,「蘭博家族」的招牌就出現了裂痕。援引自企業經營管理領域的行銷概念,包含五P 的要素:產品、價格、地點、推廣以及人事。當我們把它挪到博物館經營的領域,用在蘭博家族協會的操作上,此「五P」也就有不同的內涵:

 

產品﹙Product﹚:

1.各家族館、其館藏品、館舍建築、場地、活動、設備以及所提供的服務。

2.由協會辦理的對內以及對外各項博物館教育、研習活動。

3.協會的館舍場地、硬體空間。

4.協會協助各家族館提昇專業水平的工作及能力。

5.以「家族」方式運作一縣博物館事業的概念和經驗。

 

價格﹙Price﹚:

1.會員繳了會費之後對協會的期待。

2.家族館受協會幫助之後對協會的義務。

3.觀眾、遊客的消費。

4.政府對協會的獎助和期待。

 

地點﹙Place﹚:

1.家族館所在的地理空間脈絡。

2.宜蘭縣的區域空間發展特性、交通網路。

3.與縣內其他文化設施和休閒產業的關聯。

 

推廣﹙Promotion﹚:

1.各種文宣品和宣傳活動。

2.紀念品。

3.形象辨識系統。

4.通訊及資訊交流。

5.尋求贊助、補助的公關活動。

 

人事﹙People﹚:

1.理、監事會、理事長。

2.總幹事、秘書處工作人員。

3家族館、團體會員、個人會員。

4.贊助者、補助單位。

5.義工、志工、專業者、其他社團。

 

整體行銷計畫之於協會,就是提昇、經營上述的要素,用這些要素來建構與觀眾、博物館使用者的溝通、吸引他們來參與,達到博物館的教育目的。呂理政先生所提的《xxxx年蘭博家族成長計畫》其實就是一個分年執行、完整的「整體行銷計畫」,包含了上述各種要素中的事項和工作重點,只不過他使用不一樣的標題來包裝,而且納入了經營「博物館使用者」,特別是縣內的中小學學童的計畫。現階段「蘭博家族」的經驗獲得不錯的評價,文建會也希望宜蘭能與其他縣市分享這份經驗;協會除了一方面摸索前進,一方面也應該與全國其他的地方文化館交流互動,汲取別人的長處,共同探討相關的議題,這也是整體行銷工作的一部份。

 

具體的方法可從區域性的家族館策略聯盟,以及類型性家族館共同成長著手。前者未來工作計畫的重點包括:1.以主題串聯,共同行銷:包括多樣化的遊程安排、套裝行程。2.建立地區性的導覽、解說系統:包括解說人員對家族館以及週邊地區的瞭解、出版品、路線指標等軟硬體設施。3. 觀眾會對家族館及其週邊環境留下整體的印象,家族館必須關心、參與週邊社區公共空間環境的美化,不能閉門造車。4.最終是讓家族館融入地區的歷史、人文和自然脈絡之中。

 

這些工作,最好要是區塊內的家族館主動連結討論,進行協會內部自己的「社區總體營造」,由有經驗、體質較好的家族館扮演「核心館」的角色,帶動區塊內的家族館成長,這樣的模式也有助於協會建立好的運作機制。協會目前的家族館,以地理空間和交通區位,約略可分為蘇澳區、宜蘭員山區、頭城礁溪區、羅東五結冬山區、三星大同區等幾個區塊;蘇澳、宜蘭區的家族館較為密集,不過相互之間的鍵結仍然脆弱,其他區塊更為稀鬆,協會應該創造機會,扮演觸媒、催化劑的角色。區域性的家族館連結,是好的學習成長方式,也能夠提供想深入了解該地區生活文化的遊客較完整的參觀經驗,結合當地學校進行博物館教育活動的規模也比較適宜;不過大部分外來的遊客並不會採取這樣的旅遊模式來參訪宜蘭,在推廣行銷方面必須另闢蹊徑。

 

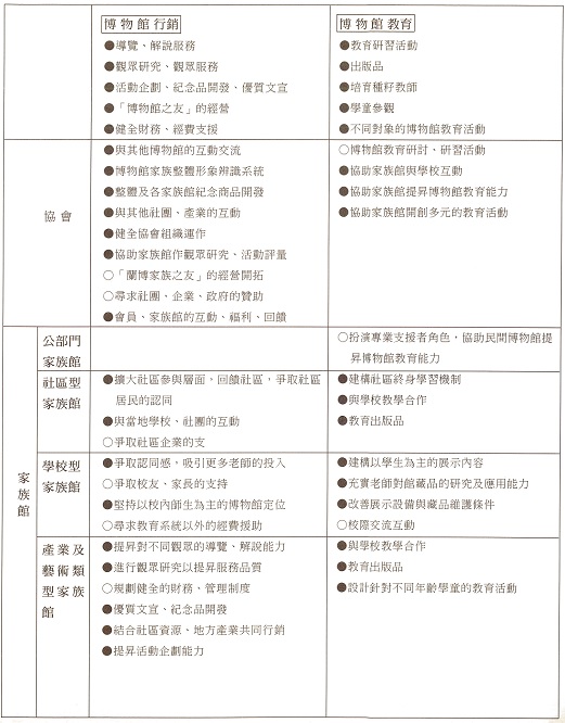
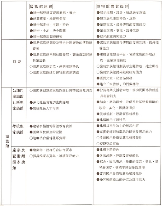
相同類型的家族館需要另類的串聯,包括:產業及藝術類型家族館、學校類型家族館、社區類型家族館。藍圖計畫整理不同類型家族館的發展工作重點,以博物館建置、體質提昇、行銷與教育推廣分列,組成一個綱要性架構如附表,提供協會與家族館彼此協同合作的參考。家族館共同辦理相同屬性的成長計畫,除了可提高學習的動機、動力,也比較容易請到好的講師、專業團隊。

回饋,走更長遠的路

協會需要持續爭取政府的支持,但是不能完全依靠政府;家族館在接受協會提昇體質、行銷等方面的協助之後,也有回饋協會的義務,至少應該做到:1.家族館對會員的優惠、服務,2.積極參與協會推動的全體性工作計畫,配合辦理活動,3.支援協會推動會務的經費、人力,4.以自身的經驗展開家族館互助。

 

政府獎掖協會的經費來自納稅義務人,家族館體質提昇的結果最終還是應當回饋到服務社會大眾。協會除了協助家族館提昇體質、服務會員,未來更應該積極從事:1.以豐富的博物館資源支援中、小學的教學,2.辦理對大眾開放的博物館展示教育活動,3.以更精緻、有意義的展示和活動服務觀眾,4.主動促進偏遠地區學童的博物館教育功能﹙例如送博物館教育活動到學校﹚,5.協助政府推展文化及觀光工作。

 

在台灣,地方性、小型化、私人經營的博物館方興未艾,形成一股社會風潮,政府也透過諸如「地方文化館計畫」的大型計畫予以獎勵協助。「蘭博家族」這個嶄新的概念、實驗性的做法,十足的貼近地方文化脈動,卻也使得它的歷程免不了充滿辯論、質疑、甚至衝突。相信憑藉所有關心宜蘭博物館事業的朋友共同努力,終將會找到適合宜蘭風土民情的運作模式。

 

讓我們一起走更長遠的路。

左圖為學童參觀活動(設治紀念館)。蘭陽博物館提供/右圖為現場量製合腳的木屐(白米木屐村)。郭文豐提供
左圖為學童參觀活動(設治紀念館)。蘭陽博物館提供/右圖為現場量製合腳的木屐(白米木屐村)。郭文豐提供
左圖為生動的生態解說(蜂采館)/右圖為融入社區生活之中(二結庄生活文化館)。郭文豐提供
左圖為生動的生態解說(蜂采館)/右圖為融入社區生活之中(二結庄生活文化館)。郭文豐提供

蘭博家族比較圖(如檔案下載(1~2))

檔案下載

pdf 檔案
pdf 檔案
pdf 檔案
pdf 檔案
pdf 檔案
pdf 檔案
pdf 檔案
pdf 檔案
jpg 檔案
jpg 檔案